欢迎访问长江艺术工程职业学院--数智文化遗产学院
设为首页
|
加入收藏
|
访问主网站
| 数智文化遗产学院
数智文化遗产学院
首页
系部简介
通知公告
党建工作
教育科研
专业介绍
校企合作
学生风采
网站导航
首页
系部简介
通知公告
党建工作
教育科研
专业介绍
校企合作
学生风采
在线课程
师资队伍
学院主网站
首页
>
主页
>
教育科研
>
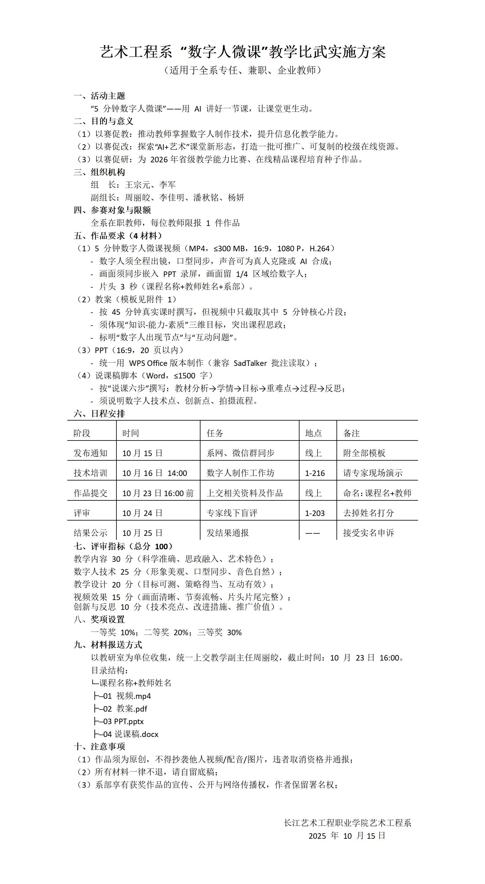
以赛促教强技能 数字人微课亮新篇 —— 艺术工程系 10 月教学比武实施方案
作者:
艺术工程系
时间:
2025-10-15
来源:
本站原创
<< 上一篇:
强基赋能促共生 以赛促教砺精兵——艺术工程系成功举办教学基本功(素描)大比武活动
>> 下一篇:
武汉东湖学院与长江艺术工程职业学院 召开专升本联合培养专业建设座谈会